发布了赣州市章贡区生命小镇保障性租赁住房一
时间:2026-01-11 06:35
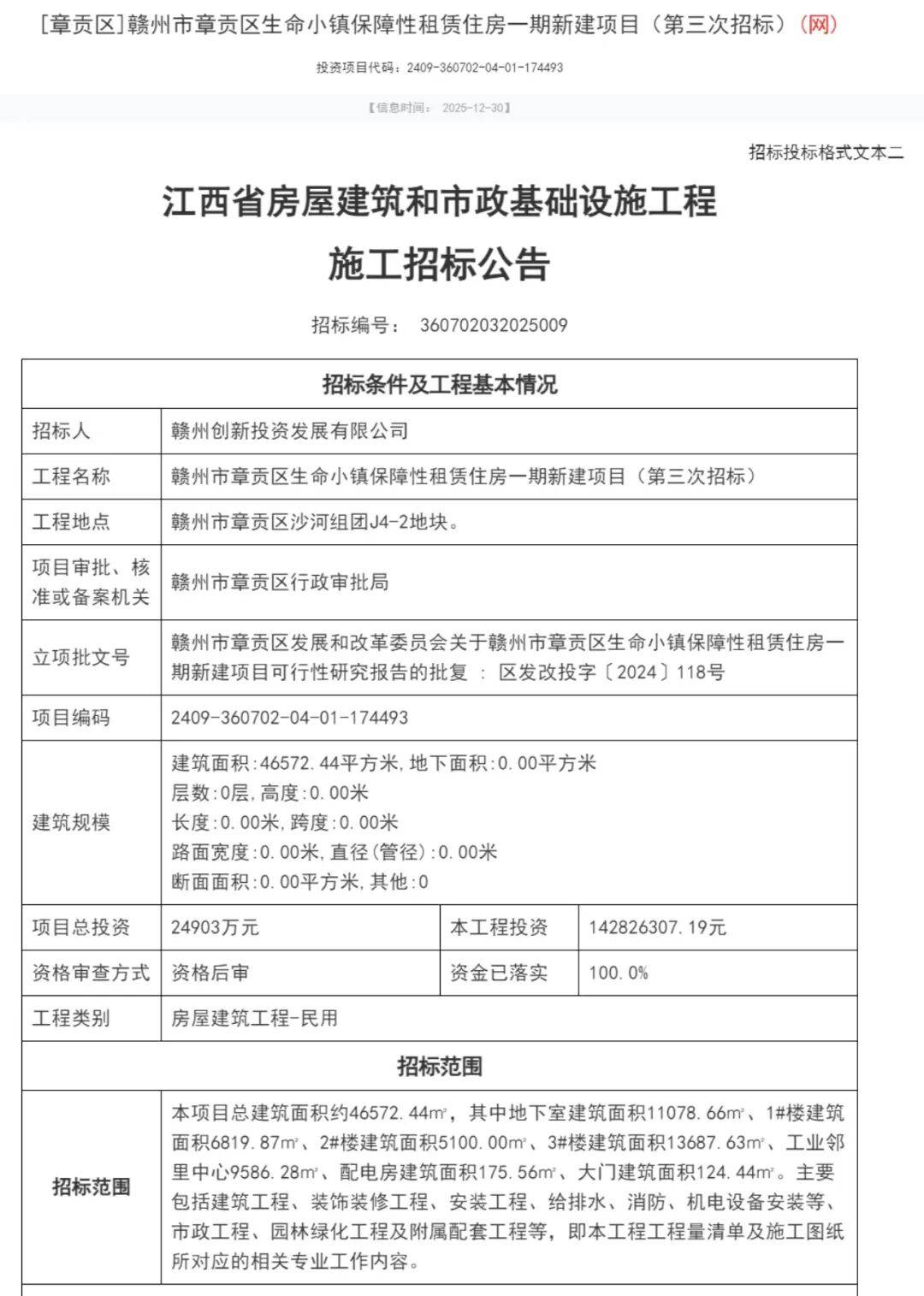
项目总投资24903万元,赣州沙河组团J4-2地块被区属国企「赣州立异投资成长无限公司」以底价竞得赣州生命小镇保障性租赁住房位于沙河天龙山取露台山交汇处,此中地下室建建面积11078.66㎡、2#楼建建面积5100.00㎡、3#楼建建面积13687.63㎡、配电房建建面积175.56㎡、大门建建面积124.44㎡。本工程投资14282.6万元。
投标范畴:本项目总建建面积约46572.44㎡,近日,平台发布了赣州市章贡区生命小镇保障性租赁住房一期新建项目(第三次投标)投标通知布告,投标报酬赣州立异投资成长无限公司,周边工业及财产园较多,临近章贡高新区第一小学、喷鼻山院、返迁房等。位于赣州市章贡区沙河组团J4-2地块,次要包罗建建工程、粉饰拆修工程、安拆工程、给排水、消防、机电设备安拆等、市政工程、园林绿化工程及从属配套工程等,即本工程工程量清单及施工图纸所对应的相关专业工做内容。

2026-01-10

2026-01-10

2026-01-10

2026-01-09



